お知らせ
2026/04/15
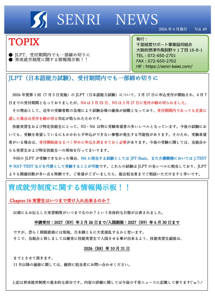
千里ニュース 2026年4月号

千里ニュース 2026年4月号を発行しました!
今回の内容は
①JLPT(日本語能力試験)受付期間内でも一部締め切りに
②育成就労についての情報掲示板『実習生はいつまで受入れできるのか』
です。
2026/04/15

千里ニュース 2026年4月号を発行しました!
今回の内容は
①JLPT(日本語能力試験)受付期間内でも一部締め切りに
②育成就労についての情報掲示板『実習生はいつまで受入れできるのか』
です。